
AUGMENTED REALITY SOLUTION FOR INTERACTIVE & ENGAGING MUSEUM EXPERIENCE
⏳ FULL CASE STUDY - 8 MIN. READ | 🎸 FINAL DESIGNS - 3 MIN. READ
ROCKX MUSEUM

OVERVIEW
Museums are evolving to meet the digital expectations of modern visitors. The RockX Museum sought to leverage technology to create more engaging and interactive experiences.
The RockX Museum AR Experience app uses augmented reality to transform static exhibits into dynamic, educational journeys, enhancing visitor engagement both remotely and in-person.
THE CHALLENGE
MODERNIZE THE MUSEUM EXPERIENCE
IMPROVE NAVIGATION
&
The RockX Museum faced two primary challenges:
LACK OF INTERACTIVE OF INTERACTIVE & ENGAGING DIGITAL EXPERIENCES FOR VISITORS
DIFFICULTY IN NAVIGATING THE MUSEUM DUE TO UNCLEAR DIRECTIONS
& INTUITIVE MAPS


MY TASK

CREATE A USER-FRIENDLY, ACCESSIBLE APP CAPABLE OF DELIVERING RICH, INTERACTIVE CONTENT IN AN ENGAGING MANNER
Product Design
UI/UX Design
Brand Design
UX Research
Information Architecture
Prototyping
Wireframing
Project Management
2 Months Sprint
Axure RP
Miro
Adobe Suite
Google Analytics
TIMELINE
TOOLS
RESPONSIBILITIES
REAL MUSEUMS ARE PLACES WHERE TIME IS TRANSFORMED
INTO SPACE
- OPRAH SPUNK
BRIDGING THE GAP BETWEEN
PHYSICAL AND THE DIGITAL
THE PROBLEM
Museum visitors need a way to engage with exhibits more interactively because it enhances their learning experience and makes the visit more memorable
Most museums offer static displays with limited information, which can be unengaging for tech-savvy visitors

Augmented reality in museums can increase visitor engagement by 200% and boost learning retention by 70%."
WHY 'AR' FOR MUSEUMS ?
- Museum Tech Trends Report 2023

What they currently have is traditional audio guides and information placards, but these lack the interactivity and personalization that modern visitors crave
So the big question is
HOW MIGHT WE USE TECHNOLOGY TO CREATE A MORE IMMERSIVE & EDUCATIONAL MUSEUM EXPERIENCE?
The RockX Museum AR Experience app uses augmented reality and personalized tours to transform how visitors interact with exhibits and navigate the museum
LOOKING TO THE FUTURE
HOW MIGHT
WE?
How might we use AR to bring static exhibits to life?
How might we personalize the museum experience for each visitor?
How might we improve navigation within the museum using digital tools?
DESIGN TIMELINE
PROJECT MANAGEMENT
week
1
2
week
week
3
week
4
week
5-7
Competitve
Analysis
Interviews
Journey Map
User Flows
Wireframes
Mid- High Fidelity Prototypes
WHO'S VISITING THE MUSEUM?
DISCOVER
Before diving into design, I conducted thorough research to understand our users and the current museum landscape.
I focused on analyzing competitor museums, conducting user interviews, and creating journey maps to gain insights into visitor needs and pain points.
TOOLS : User Interviews, Surveys, Competitor Analysis, Journey Mapping


User Interviews / Survey /
Competitor Analysis
METHODOLOGY
Open-ended High Value Questions
with follow-ups
SCRIPT
Social Media Platform
Connections
Word of Mouth
RECRUITING METHOD
Screener Survey
RECRUITING STRATEGY
UNDERSTANDING OUR VISITOR'S
USER RESEARCH
80%
65%
75%
VISITORS DESIRED MORE INTERACTIVE EXHIBITS
REPORTED DIFFICULTY NAVIGATING LARGE MUSEUMS
SHOWED INTEREST IN PERSONALIZED TOUR EXPERIENCES

Conducted
15
user interviews

Distributed
surveys through social media and word-of-mouth

Created
comprehensive journey maps

MEET OUR VISITORS
PERSONAS
the
JOURNALIST
NEEDS
Comprehensive information for her article
PAIN POINTS
Limited time, needs efficient information gathering
BACKGROUND
Emma is a journalist for the Rolling Stone Magazine. She is assigned to cover the opening of the museum and is excited about the opportunity to get her feature. She plans to visit the museum several times, conduct interviews with staff and visitors, and click pictures for her article

MUSIC
AGENT
the
NEEDS
Quick, efficient visits to network and scout talent
PAIN POINTS
Crowded spaces, inefficient navigation
BACKGROUND
Max is a music agent who manages various emerging bands. His occupation includes making the bands meet the stakeholders who will sponsor them. Being an experienced individual in this field, he wants to get done with this step quickly

the
TECH SAVY
TEEN
NEEDS
Interactive, engaging experiences
PAIN POINTS
Static exhibits, lack of digital integration
BACKGROUND
Alex is a big fan of Rock&Roll music and loves playing guitar in her free time. She wants to visit the museum and learn more about her favorite genre and discover new emerging artists. She is also tech-savy and is comfortable using digital tools & platforms
THE BLUEPRINT
DEFINE
Based on our research, we identified key features that would address user needs and enhance the museum experience
Personalized Tour
Curator
2
Interactive
Museum
Map
3
Live
Event
Streaming
4
Social
Sharing
Features
5
AR
Enhanced
Exhibit
1
MAPPING THE
USER JOURNEY
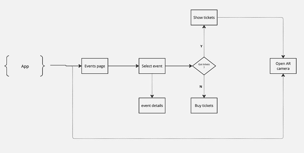
USER FLOW
LAYING THE FOUNDATION
WIREFRAMES
Low-fidelity wireframes helped visualize the app structure and core functionalities



Mid-fidelity prototypes allowed for initial user testing and iteration on key features like the AR view and personalized tour creation

EXPL
ORE


Home Screen : Explore Page
Build custom tour itineraries
Stream any live events taking place in the museum for other users
Exhibits / Personalized tour walk-through / Workshops / Kebab menu (From left to right)
YOUR GATEWAY
TO EXPLORATION
Curate your own
experience

Build your personalized tour itinerary, along with a road map for easier navigation
AR feature
Share your
tour with friends
Tour Stops
PERSONAL
TOUR
ITINERARY

Personalized Tour Itinerary Screen


Smooth path to book your ticket for the
next concert
Event Details Page
AUGMENTED
REALITY


Language options for inclusitivity
Audio for directions
Suggestive tasks to enhance your experience
Search / Add stops of your choice to your AR experience
Interactive AR View to enhance your experience
RESULTS & IMPACT
While this project was conceptual, the potential impact includes
60%
40%
30%
ESTIMATED INCREASE IN VISITOR ENGAGEMENT
PROJECTED IMPROVEMENT IN MUSEUM NAVIGATION EFFICIENCY
ANTICIPATED BOOST IN VISITOR RETURNS
LEARNINGS

This project enhanced my skills in AR UX design, user research, and creating engaging educational experiences through technology
-
The importance of seamlessly blending digital and physical experiences
-
The value of personalization in enhancing user engagement
-
The challenge of designing intuitive AR interfaces for diverse user groups
With the initial design complete, future iterations could focus on
ENCORE PERFORMANCE
NEXT STEPS
1
2
3
4
Expanding AR content for all exhibits
Implementing machine learning for more personalized recommendations
Developing a companion app for museum staff to manage content
Integrating virtual reality features for remote visitors

Transfer from web to mobile
USE CASE 1
.jpg)
User who is yet to buy a ticket and didn't come with a tour plan
USE CASE 2
.jpg)
AR during event
USE CASE 3
